Service Project

Hybrid Profile based Multi-document Text Summarisation

avril 22, 2026 200 words 5 views
DOUNIA DONATIEN

DOUNIA DONATIEN

Étant un jeune passionné du numérique, je m'intéresse aux technologies basées sur les modèles et algorithmes d'intelligence artificielle en général …

Editor
Hybrid Profile based Multi-document Text Summarisation

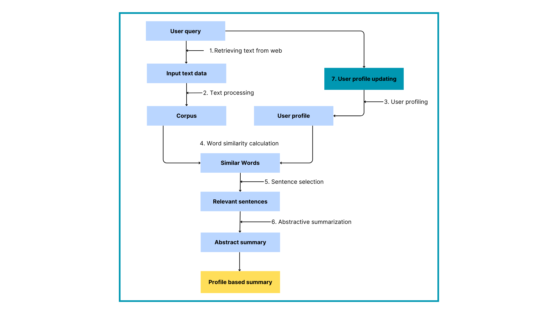
The internet has become a crucial component of the daily routines, offering numerous resources and documents for a variety of tasks and information retrieval. However, the large volume of available information often leads to ”information saturation,” posing a challenge to efficient processing and extraction of relevant information. To mitigate this issue, extensive research has been conducted exploring a range of methods, including machine learning and deep learning techniques. A significant advancement in this field is automatic text summarization, which employs natural language processing (NLP). Despite their efficacy, traditional summarization methods typically fall short as they fail to consider the unique needs and preferences of individual users. This study introduces a novel, hybrid, and profile-based multi-document summarization method that selects relevant documents according to user queries and preferences, as defined in a user profile. By leveraging NLP algorithms, the proposed system creates personalized summaries by initially extracting sentences from documents that closely match the user’s profile, followed by the generation of a concise abstract summary. The model, specifically developed for French, results in a success rate of 87.5% and delivers semantically coherent summaries for up to three documents concurrently. This method enhances the user experience by providing succinct and customized information.

Share this article

Want to contribute?

Join Living Seeds Lab and share your research and insights with our community.

Contact Us to Contribute